亚洲熟妇色XXXXⅩ欧美,国产丰满大乳大屁股A片久久久,小明视频免费永久在线,中国黄色美女大片免费看,四虎亚洲精品高清在线观看
咨詢熱線:
首頁
-
+
關于我們
公司簡介
企業文化
-
+
資質榮譽
公司資質
體系認證
公司榮譽
服務特點
宣傳視頻
-
+
新聞資訊
公司新聞
-
+
產品展示
回收案例
-
+
產品展示
公司展示
生產設備
新能源拆解設備
-
+
合作中心
戰略合作
校企合作
報廢車輛流程
留言反饋
聯系我們
歡迎光臨廣東駿宏環保回收有限公司
業務咨詢熱線:
關注微信
首頁
關于我們
公司簡介
企業文化
資質榮譽
服務特點
宣傳視頻
新聞資訊
公司新聞
產品展示
回收案例
產品展示
合作中心
戰略合作
校企合作
報廢車輛流程
留言反饋
聯系我們
新聞資訊
分類
公司新聞
最新資訊
+
?
【安全生產】生命至上,安全第一——廣東駿宏環保回收有限公司開展消防安全應急演練預案演習
?
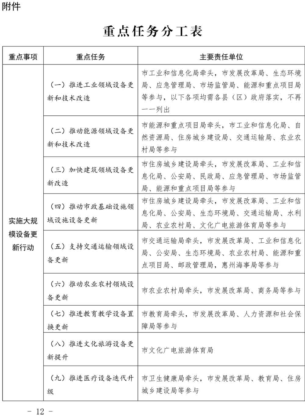
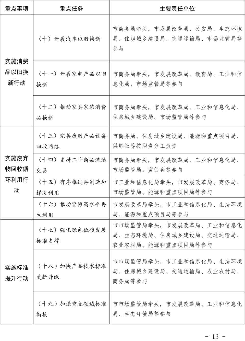
交通運輸部辦公廳 公安部辦公廳 財政部辦公廳 商務部辦公廳關于進一步做好老舊營運貨車報廢更新工作的通知
?
商務部等7部門關于進一步做好汽車以舊換新有關工作的通知
?
廣東省人民政府辦公廳印發《關于用好超長期特別國債資金加力支持消費品以舊換新的實施方案》的通知
?
惠州市人民政府關于印發惠州市推動大規模設備更新和消費品以舊換新實施方案的通知(惠府〔2024〕20號)
首頁 > 新聞資訊 > 公司新聞
公司新聞
惠州市人民政府關于印發惠州市推動大規模設備更新和消費品以舊換新實施方案的通知(惠府〔2024〕20號)
時間:2024-05-29 10:59:38
信息摘要:
惠州市人民政府關于印發惠州市推動大規模設備更新和消費品以舊換新實施方案的通知(惠府〔2024〕20號)
上一篇:廣東省人民政府辦公廳印發《關于用好超長期特別國債資金加力支持消費品以舊換新的實施方案》的通知
下一篇:惠州市人民政府辦公室關于印發惠州市推動消費品以舊換新行動方案的通知(惠府辦〔2024〕9號)
相關新聞
查看更多+
2025-07-01
【安全生產】生命至上,安全第一——廣東駿宏環保回收有限公司開展消防安全應急演練預案演習
2024-08-31
交通運輸部辦公廳 公安部辦公廳 財政部辦公廳 商務部辦公廳關于進一步做好老舊營運貨車報廢更新工作的通知
2024-08-31
商務部等7部門關于進一步做好汽車以舊換新有關工作的通知
2024-08-31
廣東省人民政府辦公廳印發《關于用好超長期特別國債資金加力支持消費品以舊換新的實施方案》的通知
產品推薦
查看更多+
安全氣囊引爆
車輛拆解
廢油液排放
翻轉平臺作業
電話
微信
頂部